蓝细菌赖氨酸巴豆酰化调控酶的鉴定与功能机制研究进展
赖氨酸巴豆酰化修饰是生物体内重要的蛋白质翻译后修饰之一,指的是巴豆酰基团从巴豆酰辅酶A (crotonyl-CoA) 转移到蛋白质特定的赖氨酸ε-氨基上,形成巴豆酰化的赖氨酸。这种修饰因其独特的四碳结构和由碳-碳π键形成的刚性平面结构而区别于其他酰基化修饰,它能够显著影响蛋白质与DNA及蛋白质间的相互作用,进而在基因表达调控、代谢途径调节等众多生物学过程中扮演重要角色。研究表明,赖氨酸乙酰转移酶和去乙酰化酶也参与调控巴豆酰化修饰的过程。中国科学院水生生物研究所葛峰研究员联合赵进东院士团队先前已报道了蓝细菌中首个赖氨酸乙酰转移酶和去乙酰化酶,这些酶通过调控底物的乙酰化状态影响蓝细菌的生长和光合作用(Plant Physiology,2020,184(2):762-776;Plant Physiology,2023,194(2):634-661)。围绕蓝细菌中是否存在特定的赖氨酸巴豆酰化调控酶这一问题,研究人员开展了深入研究。
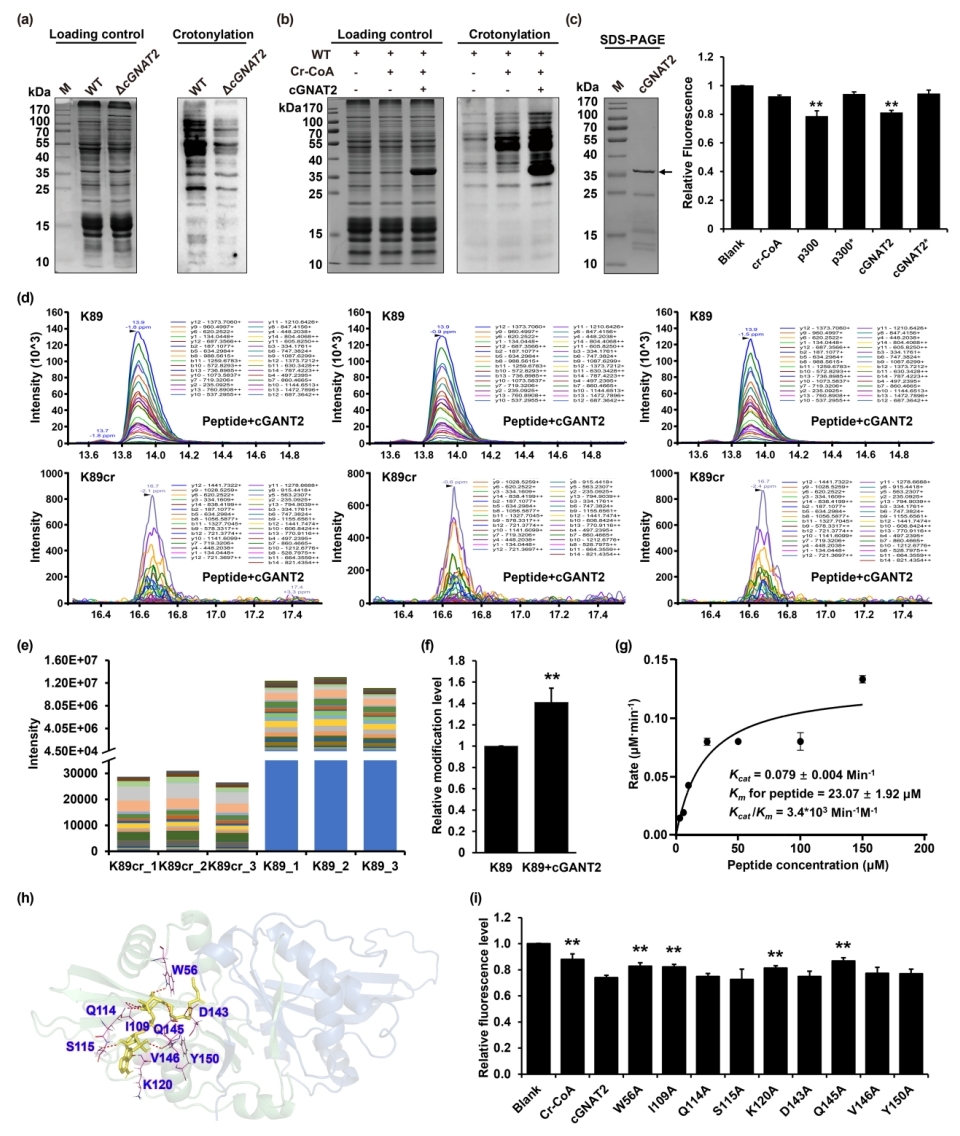
近期,该研究团队在蓝细菌Synechococcus sp. PCC 7002中系统筛选潜在赖氨酸巴豆酰转移酶。通过体内外实验证实,乙酰转移酶cGNAT2兼具巴豆酰转移酶活性。分析表明,cGNAT2与乙酰辅酶A和巴豆酰辅酶A的结合位点存在空间差异,且其催化乙酰化和巴豆酰化反应的活性位点互不重叠,提示该酶通过差异化催化机制介导两类修饰(图1)。

图1. 蓝细菌赖氨酸巴豆酰转移酶cGNAT2的鉴定和结构分析
研究团队对Synechococcus sp. PCC 7002中的去乙酰化酶也进行了系统筛选。通过体内外实验证实,Synechococcus sp. PCC 7002中的去乙酰化酶CddA同样具有去巴豆酰化能力,可有效去除蓝细菌和大肠杆菌蛋白的巴豆酰化修饰,对CddA的催化活性位点突变分析发现,该酶的催化活性具有位点特异性(图2)。

图2. 蓝细菌赖氨酸去巴豆酰化酶CddA的鉴定和结构分析
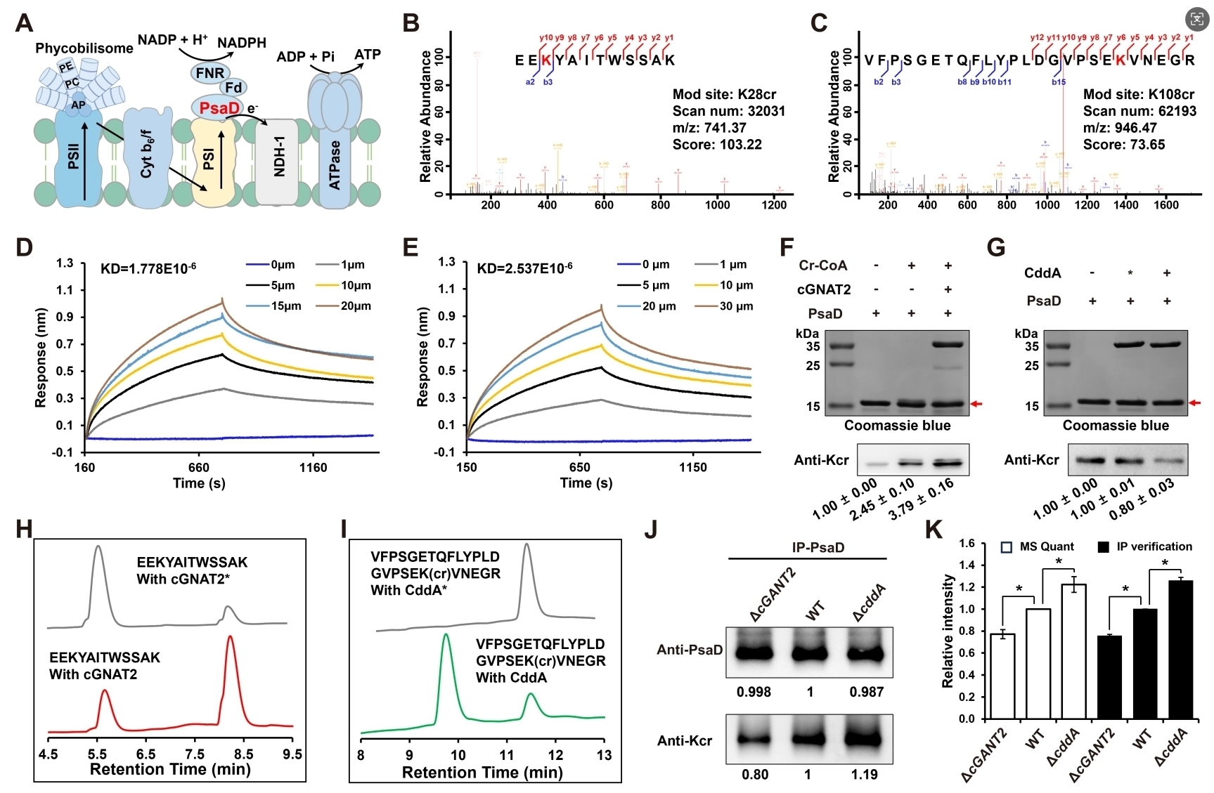
为深入理解cGNAT2和CddA的分子作用机制,研究团队采用巴豆酰化抗体富集和非标记定量巴豆酰化组学技术,鉴定到536个cGNAT2靶标修饰蛋白和360个CddA底物蛋白。这些蛋白广泛分布于代谢途径和光合作用通路中,较多代谢关键酶受到cGNAT2和CddA的协同调控,表明cGNAT2和CddA介导的巴豆酰化修饰在光合作用和能量代谢等过程中具有重要的调控作用(图3)。

图3. cGNAT2和CddA的内源性靶标蛋白鉴定
功能实验表明,光系统I蛋白(PsaD)是cGNAT2和CddA的关键作用标靶,cGNAT2特异性催化PsaD的K28位巴豆酰化,而CddA介导K108位的去巴豆酰化。通过体外酶促反应、生物膜干涉实验和体内的免疫共沉淀实验,研究进一步验证了cGNAT2和CddA能够在体内外调控PsaD的巴豆酰化修饰状态(图4)。

图4. cGNAT2和CddA调控PsaD的巴豆酰化
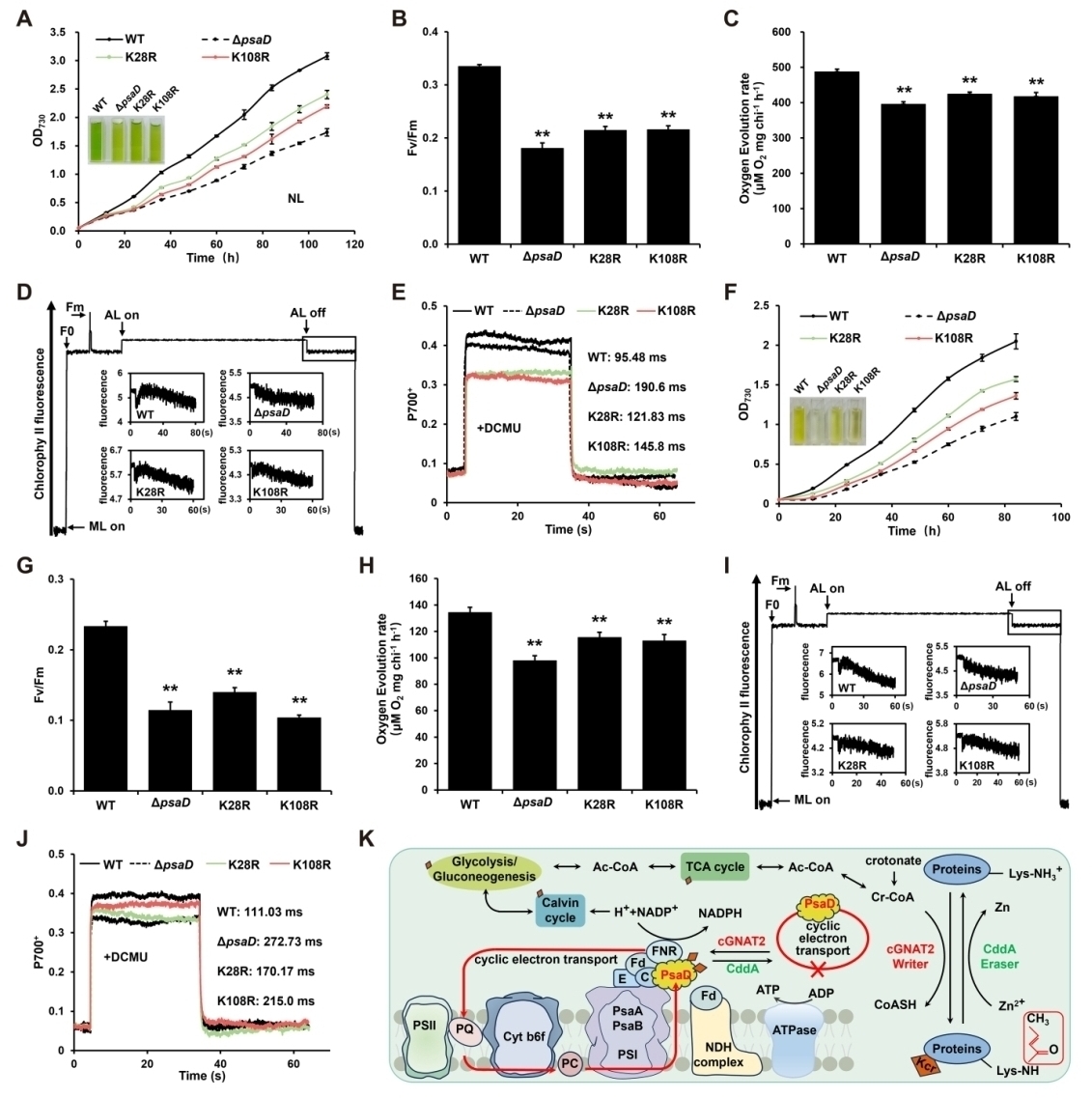
为探索巴豆酰化对PsaD功能的调控机制,研究团队构建了PsaD的修饰位点突变菌株。表型分析显示,在正常光照和高光胁迫条件下,突变株的生长速率和光合作用效率受到显著影响,表明K28和K108巴豆酰化修饰的动态平衡可能影响光系统I的稳定性,从而影响蓝细菌的生长和光合作用过程。
该研究首次在蓝细菌中发现赖氨酸巴豆酰转移酶cGNAT2和去巴豆酰化酶CddA,并阐明其通过特异性调控底物蛋白的巴豆酰化修饰进而实现其功能的分子机制(图5),为研究蓝细菌以及其他光合生物的光合作用调控机制提供了新思路。

图5. cGNAT2和CddA在蓝细菌中调控生长和光合作用的分子机制模型
该研究成果“The role of CddA and cGNAT2 in crotonylation of proteins in cyanobacteria”在线发表于New Phytologist杂志,水生所博士生林健为该论文的第一作者,葛峰研究员与杨明坤高级实验师为共同通讯作者,该研究得到自然科学基金和国家重点研发计划的资助。文章链接:https://doi.org/10.1111/nph.70310
